当前位置:首页 游戏资讯 游戏攻略 → 正文

《王者荣耀》小号怎么删除-删除小号账号的方法

发布时间:2026-01-14 10:18:49 来源:DVG整理 编辑:璃月
游戏:王者荣耀
速览本文详细介绍了如何在《王者荣耀》中删除小号账号,步骤清晰易懂,帮助玩家快速完成账号注销操作。需要注意的是,注销仅针对单个大区账号。

1、登录小号并进入设置

打开《王者荣耀》,登录你想要删除的小号,点击右上角的设置按钮。

《王者荣耀》小号删除教程

2、进入账号注销页面

在基础设置页面,点击“游戏账号注销”并确认操作。

《王者荣耀》小号删除教程

《王者荣耀》小号删除教程

3、满足注销条件后确认

确认满足注销条件后,点击确认继续。

《王者荣耀》小号删除教程

4、填写身份信息

输入身份证号和姓名,点击确认。

《王者荣耀》小号删除教程

5、最终确认删除

弹出确认提示后,再次点击确认即可完成小号删除。

《王者荣耀》小号删除教程

《王者荣耀》小号删除教程

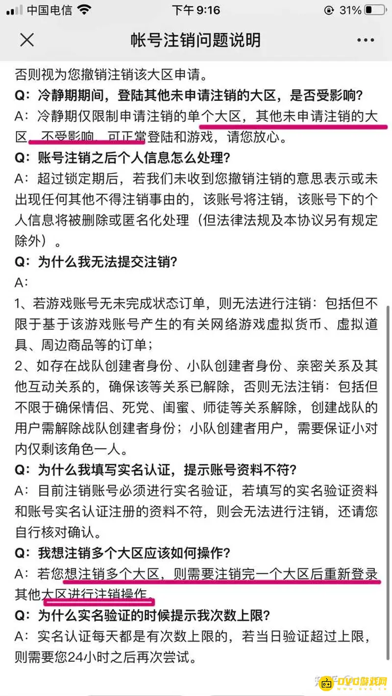
温馨提示

本次小号注销操作仅针对单个大区账号,注销后该大区账号将无法使用。

《王者荣耀》小号删除教程

以上就是《王者荣耀》小号删除的详细步骤,按照流程操作即可顺利注销账号。请确保填写的身份信息准确无误,以免影响注销进度。

热门推荐

《王者荣耀》王者营地荣耀币怎么获得-荣耀币的获取方式

《王者荣耀》王者营地荣耀币怎么获得-荣耀币的获取方式
速览 本文详细说明了《王者荣耀》王者营地中荣耀币的获取方式,明确指出荣耀币作为平台内的流通货币,唯一获得途径是通过充值,无法通过其他方式免费获取。
2026-01-14 王者荣耀

《王者荣耀》水晶赠送说明-水晶无法赠送好友

《王者荣耀》水晶赠送说明-水晶无法赠送好友
速览 本文详细说明了《王者荣耀》中水晶是否可以赠送给好友的相关情况,并通过游戏内界面操作步骤展示了水晶无法作为礼物赠送的事实。
2026-01-14 王者荣耀

《王者荣耀》锚点皮肤解析-英雄特征元素详解

《王者荣耀》锚点皮肤解析-英雄特征元素详解
速览 锚点皮肤是指《王者荣耀》中英雄新出的皮肤与该英雄原皮在局部特征上保持一致的皮肤设计。通过保留英雄标志性的元素,锚点皮肤让玩家在视觉上仍能快速识别英雄身份,增强游戏体验的连贯性。
2026-01-14 王者荣耀

《王者荣耀》震动怎么关闭-关闭震动效果的步骤

《王者荣耀》震动怎么关闭-关闭震动效果的步骤
速览 本文详细介绍了在《王者荣耀》中关闭震动效果的步骤,帮助玩家通过设置音效选项关闭游戏震动,提升游戏体验。
2026-01-14 王者荣耀

《王者荣耀》退款指南-退款条件与流程详解

《王者荣耀》退款指南-退款条件与流程详解
速览 本文详细介绍了《王者荣耀》的退款政策,涵盖未成年人退款和误充值退款的具体操作流程,帮助玩家了解如何有效申请退款。
2026-01-14 王者荣耀

《王者荣耀》S25赛季皮肤怎么领取-苏烈千军破阵获取方法

《王者荣耀》S25赛季皮肤怎么领取-苏烈千军破阵获取方法
速览 本文详细介绍了《王者荣耀》S25赛季专属皮肤苏烈千军破阵的领取方法。玩家需在赛季之旅系统中累计赛季历练值达到100,即可免费获得该皮肤。赛季历练值通过参与排位赛或巅峰赛获得,具体包括参加排位赛5场、获得胜利5场、获得银牌5次、获得金牌10次,最少完成5场比赛即可领取皮肤。
2026-01-14 王者荣耀

《王者荣耀》如何通过微信找到人工客服进行申诉-微信小程序操作指南

《王者荣耀》如何通过微信找到人工客服进行申诉-微信小程序操作指南
速览 本文详细介绍了《王者荣耀》玩家如何通过微信找到人工客服进行申诉的具体步骤,帮助玩家快速解决游戏中的问题。
2026-01-14 王者荣耀

《王者荣耀》帮抢按钮位置在哪-快速识别帮抢操作的方法

《王者荣耀》帮抢按钮位置在哪-快速识别帮抢操作的方法
速览 在《王者荣耀》排位对局中,当队友选择帮抢英雄时,玩家可以通过队友头像处的帮抢按钮快速识别并进行相应操作。本文详细介绍了帮抢按钮的具体位置及使用方法,帮助玩家更好地配合队友。
2026-01-14 王者荣耀

《王者荣耀》五杀台词详解-连杀英文及含义介绍

《王者荣耀》五杀台词详解-连杀英文及含义介绍
速览 本文详细介绍了《王者荣耀》中各连杀阶段的台词及对应的英文表达,帮助玩家更好理解游戏内击杀提示。
2026-01-14 王者荣耀

《王者荣耀》月桂币商店位置详解-2022年七周年庆兑换指南

《王者荣耀》月桂币商店位置详解-2022年七周年庆兑换指南
速览 本文详细介绍了《王者荣耀》2022年月桂币商店的具体位置和兑换流程,帮助玩家快速找到商店并兑换心仪物品。通过进入游戏大厅,点击七周年庆活动,再进入商店即可轻松完成兑换。
2026-01-14 王者荣耀

关于我们|联系我们|法律声明|广告服务|厂商投稿

Copyright 2020-2026 www.dvg.cn 【DVG游戏网】 版权所有 蜀ICP备20010799号-1