当前位置:首页 游戏资讯 游戏攻略 → 正文

《王者荣耀》账号注销流程详解-操作步骤与注意事项

发布时间:2025-12-31 13:47:13 来源:DVG整理 编辑:时雨
游戏:王者荣耀
速览本文详细介绍了《王者荣耀》账号注销的具体操作流程,包括如何通过设置页面提交注销申请,以及注销后的冷静期规定,帮助玩家顺利完成账号注销。

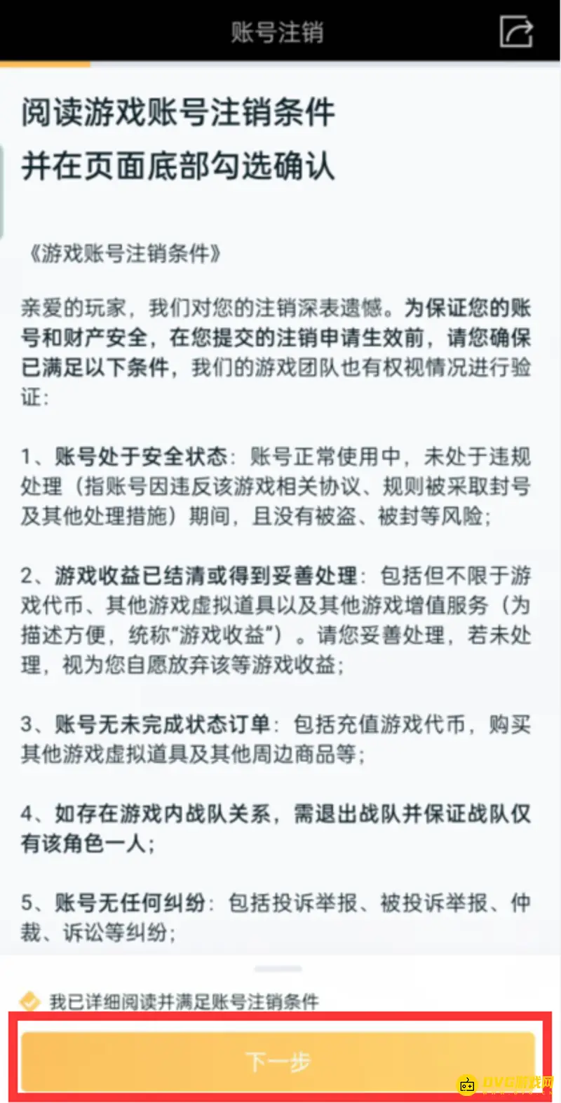
王者荣耀通过设置页面即可直接提交注销申请,具体路径如下:

第一步:进入设置

在王者荣耀首页点击右上方的设置。

《王者荣耀》账号注销流程详解

第二步:确认注销提示

在弹出的提示中点击确定。

《王者荣耀》账号注销流程详解

第三步:继续操作

根据提示一直点击下一步。

《王者荣耀》账号注销流程详解

第四步:提交申请

提交注销申请后等待注销成功即可。

《王者荣耀》账号注销流程详解

提交注销后会有15天的冷静期间,冷静期间只要登录账号就算作取消注销,当连续15天不登录游戏即可自动注销成功。

《王者荣耀》账号注销流程详解

通过以上步骤,玩家可以顺利完成《王者荣耀》账号的注销操作,需注意冷静期内避免登录以确保注销成功。

热门推荐

《王者荣耀》段位等级详解-晋级与排名规则解析

《王者荣耀》段位等级详解-晋级与排名规则解析
速览 《王者荣耀》拥有7个主要段位,分别是倔强青铜、秩序白银、荣耀黄金、尊贵铂金、永恒钻石、至尊星耀和最强王者。各段位内部设有不同数量的小段位,玩家通过胜利积累星星晋级,失败则可能降级。最强王者段位则根据星星数量进行全服排名,并设有特殊晋级规则和星星扣除机制。
2025-12-31 王者荣耀

《王者荣耀》贵族等级充值详解-v1到v10人民币需求解析

《王者荣耀》贵族等级充值详解-v1到v10人民币需求解析
速览 本文详细介绍了《王者荣耀》从贵族1到贵族10所需的人民币充值金额及贵族积分获取方式,帮助玩家了解充值与贵族等级提升的关系。
2025-12-31 王者荣耀

《王者荣耀》妲己台词大全-多款皮肤语音汇总

《王者荣耀》妲己台词大全-多款皮肤语音汇总
速览 本文详细整理了《王者荣耀》中妲己的多款皮肤台词,包括原版、女仆咖啡、热情桑巴和时之彼端四种不同风格,涵盖登场、技能、挑衅、死亡等多种语音内容,帮助玩家全面了解角色语音特色。
2025-12-31 王者荣耀

《王者荣耀》金币怎么快速获取-金币快速获取方法

《王者荣耀》金币怎么快速获取-金币快速获取方法
速览 本文详细介绍了《王者荣耀》中多种快速获取金币的方法,包括战令币兑换、新手训练营任务、每日任务奖励、好友赠送以及道具出售,帮助玩家高效积累游戏金币。
2025-12-31 王者荣耀

《王者荣耀》皮肤碎片商店更新频率解析-更新时间及特殊情况说明

《王者荣耀》皮肤碎片商店更新频率解析-更新时间及特殊情况说明
速览 本文详细介绍了《王者荣耀》皮肤碎片商店的更新时间及更新频率,主要以每两周更新一次为常态,同时说明了大版本更新和节假日等特殊情况可能导致更新时间的调整,帮助玩家更好地把握碎片商店的更新节奏。
2025-12-31 王者荣耀

《王者荣耀》积分夺宝水晶保底规则详解-抽奖次数与幸运值关系

《王者荣耀》积分夺宝水晶保底规则详解-抽奖次数与幸运值关系
速览 本文详细介绍了《王者荣耀》积分夺宝中获得荣耀水晶的抽奖机制及保底规则,帮助玩家了解抽奖次数与幸运值的关系,合理规划抽奖策略。
2025-12-31 王者荣耀

《王者荣耀》生日设置方法详解-轻松领取生日福利

《王者荣耀》生日设置方法详解-轻松领取生日福利
速览 本文详细介绍了《王者荣耀》生日系统的设置流程,帮助玩家在生日当天登录游戏领取专属福利。通过简单几步操作即可完成生日信息的填写与修改。
2025-12-31 王者荣耀

《王者荣耀》换头像方法详解-微信登录设置指南

《王者荣耀》换头像方法详解-微信登录设置指南
速览 本文详细介绍了如何通过微信设置更换《王者荣耀》头像,步骤清晰易懂,适合所有玩家操作。
2025-12-31 王者荣耀

《王者荣耀》限时点券怎么使用-点券叠加说明

《王者荣耀》限时点券怎么使用-点券叠加说明
速览 本文详细说明了《王者荣耀》中限时点券与普通点券的使用规则,明确指出两者可以叠加使用,但仅限于限时点券商店内购买。通过具体步骤引导玩家进入周年庆活动商城,展示限时点券与点券叠加的实际操作,帮助玩家更好地利用资源。
2025-12-31 王者荣耀

《王者荣耀》昵称推荐-多样化昵称解析

《王者荣耀》昵称推荐-多样化昵称解析
速览 本文介绍了《王者荣耀》中常见的昵称类型及取名规则,帮助玩家了解如何选择合适的游戏昵称。昵称不超过六个字且不含违规内容即可使用,示例包括王者南鸢、地球的循环等待、励志◇师王者等。
2025-12-31 王者荣耀

关于我们|联系我们|法律声明|广告服务|厂商投稿

Copyright 2020-2026 www.dvg.cn 【DVG游戏网】 版权所有 蜀ICP备20010799号-1