继2.5周年庆典在线上引发热烈反响后,备受玩家瞩目的策略RPG手游《棕色尘埃2》(BrownDust2)正式宣布,将携顶级美术与海量福利,重磅亮相第32届广州萤火虫动漫游戏嘉年华。为了给现场玩家带来极致的视觉互动体验,官方特别邀请了抖音千万级头部达人一颗小兔娘空降展台。届时兔娘将COS游戏内神秘角色以打破次元壁的高还原度造型与现场玩家零距离互动,共同开启这场线下狂欢盛宴。


位置
本次BD2在5号馆A20,请大家不要去错展台。
示意图及分区介绍


展台共分为以下几大区域
主舞台

拍照区(就是这个透明玻璃球,拍coser超出片)

签名区,互动区(挑战小游戏)

服务台

周边贩售区

纪念币兑换区(成就需达42,45可得相应福利)

抽奖区

展台及所有功能分区示意图如上所示,接下来是活动介绍。
活动介绍
重磅!《棕色尘埃2》展台无料获取全攻略!
俊C这次下血本了,超多无料周边大派发!
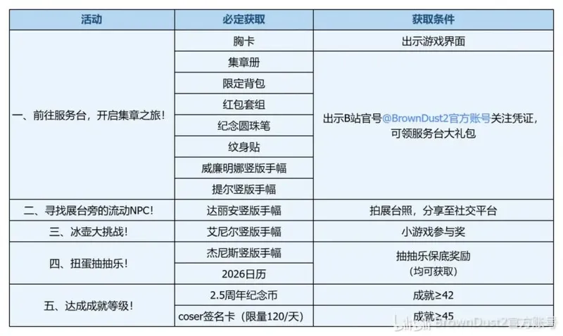
在介绍活动之前,我们贴心地帮大家总结了《棕色尘埃2》展台可以免费获取的所有无料周边及其领取条件,请千万不要错过!

总共13样周边拿到手软!除此之外,冰壶挑战成功还可获T-shirt,抽抽乐出货奖为御守,流沙砖,膝盖毯,瑜伽垫,成就≥45获取coser签名卡(限量),还有未公开的舞台挑战活动等。
无料攻略详情请见下图!

服务台-集章活动大公开!
※在这里,您能够必定获得【威廉明娜竖版手幅】【提尔竖版手幅】【限定背包】【红包】【纪念圆珠笔】【纹身贴】【胸卡】
来《棕色尘埃2》展台,体验超有趣活动!

在服务台,您可以关注B站官方账号@BrownDust2官方账号,获得【限定背包】、【红包】、【纪念圆珠笔】、【纹身贴】,【威廉明娜竖版手幅】、【提尔竖版手幅】,出示游戏界面,还能额外获取【胸卡】
我们本次共有3个集章活动,在服务台领取完物料后,就去找流动NPC,前往互动区集齐其他印章吧!
如果您是《棕色尘埃2》的玩家,且成就到达42及,则可以前往纪念币兑换区,领取【2.5周年纪念币】;成就到达45及,更可以获取【coser签名卡】,数量有限,每日限量共120张,先到先选先得哦!
流动NPC-拍照分享社交平台
※在这里,您能够必定获得【达丽安竖版手幅】
在展台周围,您将能看到背着《棕色尘埃2》限定背包的NPC,拍摄《棕色尘埃2》展台照片,分享至社交平台,并将页面出示给他们吧!请不要担心,我们的限定背包非常大,一眼就能看到!
如果您还没有背包,请尽快前往服务台获取!

互动区-冰壶大挑战
※在这里,您能够必定获得【艾尼尔竖版手幅】,挑战成功可以获得【T-shirt】
冰壶挑战似乎是雪兔村民喜欢的一项运动,快来挑战试试吧,听说如果挑战成功,还能够获取经典“小黄衣”哦,这次的衣服图案则是小尤里,喜欢大家喜欢!

扭蛋区-幸运抽抽乐出好礼
当您完成集章任务即可进行抽奖,除了抽奖必得的周边以外,还有机会获取各种精美周边!
※在这里,您能够必定获得【杰尼斯竖版手幅】【2026日历】,有机会抽取【亚克力御守】【亚克力流沙砖(旗袍兔女郎ver)】【膝盖毛毯】【瑜伽垫

纪念币兑换区-成就≥42,45,可获限定好礼
签名区-coser签名活动
当您的成就等级≥42,即可领取纪念币,每日数量有限

当您达到成就等级≥45,即可领取coser签名卡,每日限量共120张(每名coser15张,共8名coser),先到先选先领,请注意在coser们固定的签名时间,携签名卡前往签名区,找您喜欢的coser进行签名吧!


主舞台-激动人心的cosplay表演&俊C见面会
我们三天的舞台安排如下所示。
请注意,1月2日是制作人俊C的见面会,还可以和制作组进行各种有趣的互动,领取限定好礼!
听说有些特殊的周边不能贩卖,只能通过参与舞台活动获取,请大家在欣赏cosplay表演之余,也不要错过舞台活动!

除此之外,舞台旁边的拍照区(透明水晶球)也会定期刷新coser,请不要错过她们的摄影时间!

贩售区-周边品书公开
之前已经在文章中爆料过周边品书了,本次进行了一些优化调整,请以本文中的最新版为准哦



以上就是我们本次展台介绍的内容了,这不是全部哦,有关舞台活动,还有一些神秘活动及嘉宾,就留给之后再揭晓吧!