当前位置:首页 手游 手游攻略 → 正文

《无限暖暖》一直卡在资源检测中怎么回事-2.0版本卡在资源检测中

发布时间:2025-11-26 10:11:48 来源:DVG整理 编辑:十一
相关专题:无限暖暖

《无限暖暖》一直卡在资源检测中怎么回事?今天更新2.0版本,有没有玩家和花间一样,卡在了资源检测中?来一起看看吧。

图片.png

《无限暖暖》一直卡在资源检测中:

1、先不要着急,服务器还在维护中,预计到11月26日11点

2、先不要关闭启动器,等11点维护结束了再看

3、帮大家试过了,直接关闭启动器,重启就可以了

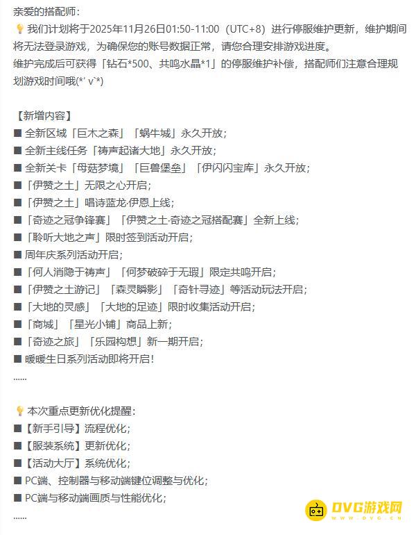
4、官方维护公告如下图所示:

图片.png

热门推荐

《解压找茬烧脑》第228关80杀猪怎么过-微信小游戏80杀猪找出12处不合理的地方通关图文攻略

《解压找茬烧脑》第228关80杀猪怎么过-微信小游戏80杀猪找出12处不合理的地方通关图文攻略
《解压找茬烧脑》第228关80杀猪怎么过?很多玩家不了解,快来和DVG游戏网一起看看,微信小游戏80杀猪找出12处不合理的地方通关图文攻略吧。
2025-11-26 解压找茬烧脑

《解压找茬烧脑》第227关80挂风扇怎么过-微信小游戏80挂风扇找出12处不合理的地方通关图文攻略

《解压找茬烧脑》第227关80挂风扇怎么过-微信小游戏80挂风扇找出12处不合理的地方通关图文攻略
《解压找茬烧脑》第227关80挂风扇怎么过?很多玩家不了解,快来和DVG游戏网一起看看,微信小游戏80挂风扇找出12处不合理的地方通关图文攻略吧。
2025-11-26 解压找茬烧脑

《解压找茬烧脑》第226关80螺蛳粉怎么过-微信小游戏80螺蛳粉找出12处不合理的地方通关图文攻略

《解压找茬烧脑》第226关80螺蛳粉怎么过-微信小游戏80螺蛳粉找出12处不合理的地方通关图文攻略
《解压找茬烧脑》第226关80螺蛳粉怎么过?很多玩家不了解,快来和DVG游戏网一起看看,微信小游戏80螺蛳粉找出12处不合理的地方通关图文攻略吧。
2025-11-26 解压找茬烧脑

《解压找茬烧脑》第225关80吹气球怎么过-微信小游戏80吹气球找出12处不合理的地方通关图文攻略

《解压找茬烧脑》第225关80吹气球怎么过-微信小游戏80吹气球找出12处不合理的地方通关图文攻略
《解压找茬烧脑》第225关80吹气球怎么过?很多玩家不了解,快来和DVG游戏网一起看看,微信小游戏80吹气球找出12处不合理的地方通关图文攻略吧。
2025-11-26 解压找茬烧脑

《解压找茬烧脑》第224关80骑马打仗怎么过-微信小游戏80骑马打仗找出12处不合理的地方通关图文攻略

《解压找茬烧脑》第224关80骑马打仗怎么过-微信小游戏80骑马打仗找出12处不合理的地方通关图文攻略
《解压找茬烧脑》第224关80骑马打仗怎么过?很多玩家不了解,快来和DVG游戏网一起看看,微信小游戏80骑马打仗找出12处不合理的地方通关图文攻略吧。
2025-11-26 解压找茬烧脑

《解压找茬烧脑》第223关东北搓澡怎么过-微信小游戏东北搓澡体验完整搓澡服务通关图文攻略

《解压找茬烧脑》第223关东北搓澡怎么过-微信小游戏东北搓澡体验完整搓澡服务通关图文攻略
《解压找茬烧脑》第223关东北搓澡怎么过?很多玩家不了解,快来和DVG游戏网一起看看,微信小游戏东北搓澡体验完整搓澡服务通关图文攻略吧。
2025-11-26 解压找茬烧脑

《解压找茬烧脑》第222关万圣妆容怎么过-微信小游戏万圣妆容帮她化妆通关图文攻略

《解压找茬烧脑》第222关万圣妆容怎么过-微信小游戏万圣妆容帮她化妆通关图文攻略
《解压找茬烧脑》第222关万圣妆容怎么过?很多玩家不了解,快来和DVG游戏网一起看看,微信小游戏万圣妆容帮她化妆通关图文攻略吧。
2025-11-25 解压找茬烧脑

《解压找茬烧脑》第221关圆桌怪谈怎么过-微信小游戏圆桌怪谈将所有物品摆在正确的位置通关图文攻略

《解压找茬烧脑》第221关圆桌怪谈怎么过-微信小游戏圆桌怪谈将所有物品摆在正确的位置通关图文攻略
《解压找茬烧脑》第221关圆桌怪谈怎么过?很多玩家不了解,快来和DVG游戏网一起看看,微信小游戏圆桌怪谈将所有物品摆在正确的位置通关图文攻略吧。
2025-11-25 解压找茬烧脑

《解压找茬烧脑》第220关消灭丧尸怎么过-微信小游戏消灭丧尸消灭全部丧户通关图文攻略

《解压找茬烧脑》第220关消灭丧尸怎么过-微信小游戏消灭丧尸消灭全部丧户通关图文攻略
《解压找茬烧脑》第220关消灭丧尸怎么过?很多玩家不了解,快来和DVG游戏网一起看看,微信小游戏消灭丧尸消灭全部丧户通关图文攻略吧。
2025-11-25 解压找茬烧脑

《解压找茬烧脑》第219关80拔河怎么过-微信小游戏80拔河找出12处不合理的地方通关图文攻略

《解压找茬烧脑》第219关80拔河怎么过-微信小游戏80拔河找出12处不合理的地方通关图文攻略
《解压找茬烧脑》第219关80拔河怎么过?很多玩家不了解,快来和DVG游戏网一起看看,微信小游戏80拔河找出12处不合理的地方通关图文攻略吧。
2025-11-25 解压找茬烧脑

无限暖暖

运营商:叠纸游戏
官网:进入
《无限暖暖》是由叠纸游戏开发的暖暖系列的第五代作品,作为一款多平台开放世界换装冒险游戏,我们延续了暖暖系列的核心玩法——换装的同时,并将其与开放世界探索深度结合,各位玩家可以在广袤奇幻的大世界中通过各种各样的方式获得不同风格的精美套装,而其中的一些还蕴含着奇妙的功能,它们将是各位探索这个世界的重要助力。

关于我们|联系我们|法律声明|广告服务|厂商投稿

Copyright 2020-2026 www.dvg.cn 【DVG游戏网】 版权所有 蜀ICP备20010799号-1