如果我和你说,2025年在家玩游戏能赚钱,那肯定会有人对我的说法嗤之以鼻。毕竟,对于没接触这个行业的大多数人来说,游戏只是一个消遣娱乐的方式,有时候还会被视为一种虚度光阴的行为,与赚钱似乎毫无关联。然而,《梦幻西游》电脑版却不是这样。

(全网平台关于梦幻西游赚钱的内容)
只要你通过某度、某音、某乎等平台去搜索,都会发现它同“赚钱”密不可分,甚至百度文库里,都会有梦幻西游赚钱的相关攻略和秘籍,属实是元宇宙照进现实。那么,对于没有接触过梦幻西游的群体来说,如何快速赚到第一桶金呢?下面,就让我给你分析一下吧!
先聊聊梦幻西游为什么能赚钱?
梦幻西游之所以能赚钱,只要得益于稳定的玩家群体和经济系统。这款游戏自2003年公测以来,不仅积累了一大批愿意花费真金白银投入的玩家,还有一个极其稳定的经济系统。在这个系统里,各种游戏内的物品和货币都有相对稳定的价值,给游戏内的玩家提供了一个可以长期进行交易和盈利的环境。

(2025年某乎网友热评)
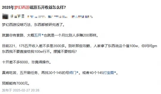
无论是极品装备、高端召唤兽,还是游戏内的货币,都能在玩家之间流通,形成了一条活跃的虚拟经济链。因此,对于熟悉游戏规则和市场的老玩家来说,只要通过合理的游戏策略和交易手段,可以轻松赚取到可观的收益。即便在经济下行的当前,一组入门级的高级五开,月赚小一千也没太大问题。

(2025年某乎网友热评)
当然,梦幻西游本身是一款游戏,所以也具备着高投入、高回报的特点。想要在这款游戏中赚取更多的收益,你要么投入更多的时间,要么投入更多的金钱,五百块有五百块的玩法,五千块也有五千块的乐趣。
只能说,你不进入这个圈子,你自然不知道梦幻西游到底能多赚钱,当你进入这个圈子,你就知道梦幻西游赚的也是辛苦钱。不过,你要真拿梦幻西游同刷单、分发文章这种网络兼职比的话,梦幻西游能产生虚拟财产是真能甩它们十八条街!
新手群体如何体验到免费版梦幻西游?
哪怕你是从没玩过梦幻西游的纯新手,只要运气足够好,也是能赚到钱的。但不管是最简单的鉴定、跑玉,还是最辛苦是刷任务赚梦幻币,都需要点卡和资金的支持。只是,玩个游戏在线还要花钱,的确很难被当代游戏玩家所接受。

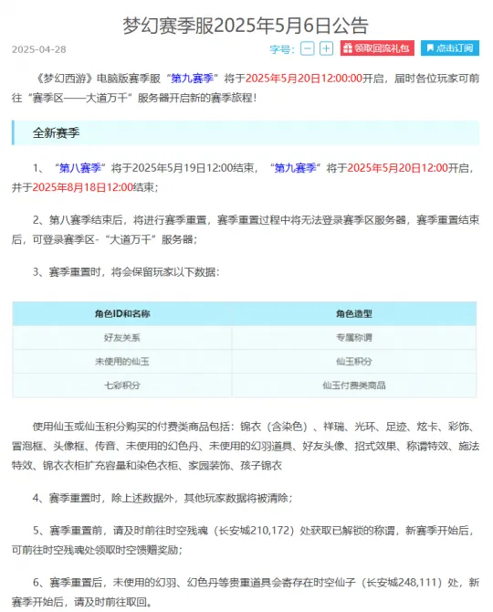
(梦幻西游赛季服重置游戏数据的公告)
因此,猪队长建议想通过梦幻西游赚钱的新人玩家直接去体验赛季服。从游戏内容来说,赛季服不仅不堵车不排队,还可以体验到同正式服一样的日常任务。但由于赛季服不收点卡,也没什么交易渠道,且每三个月重置一次赛季数据,能赚钱全靠老板懒得肝和好运气,没有正式服这么方便,只能将其视为一个免费版的梦幻西游。

(梦幻西游赛季服登陆方式)
除此之外,赛季服还和正式服一样,提供了电脑版和互通版两种登陆的手段,哪怕你只有个手机,也能随时随地、想玩就玩。可以说,这就是一个免费版的梦幻西游,非常适合没玩过游戏,又不想进行初期投入的群体。
想要赚钱首先新区,开服就能获得收益

(梦幻西游各类型服务器最新金价)
想要在梦幻西游中赚钱,是离开不金价的(也就是游戏币),所以你要先了解各大服务器的情况。广义上来说,梦幻西游服务器会根据开服时间分为三年外、三年内和一年内服务器。
其中,三年外服务器的玩家数量较多,市场也比较活跃,但由于区内大多数是成品号、毕业号的原因,整体消费水平并不算高,所以3000W游戏币的最高金价只有300R左右;三年内的服务器因为有部底子需求,所以金价会比三年外稍高一些,而且可以从一年以外的服务器平转进入,金价会比三年外稍高一点;一年内服务器由于刚刚开服,金价会随着开服天数逐渐下跌,3000W游戏币最高金价甚至可以突破千元,最低时同三年内服务差距不大。
因此,哪怕你是刚刚接触梦幻西游的玩家,也有机会在新区赚到第一桶金。 毕竟,刚刚开服时,大家基本都处于“一穷二白”的状态。只要老板有需求,你刷出来的东西就有市场,有时候甚至卖2个小66,也赚到10块钱。

如果你怕花钱,又想在新区赚钱。那不妨激活猪队长专门为各位小伙伴准备的礼包(新建账号角色<50级才能激活)和冲级送点卡活动。礼包内不仅有你需要的游戏物资,达到59级后就可以领取200点点卡激励,相当于33个小时左右的游戏时间,可以让你低成本度过前期培养阶段。

除此之外,在新区完成日常任务也能获得积分奖励。可以说,如果你能在首日完成师门、20次抓鬼和1次副本的话,就能轻松拿下70点积分,充值并消耗1200点(梦幻西游常规售卖的飞行祥瑞的价格,也可以用来买锦衣、大红大蓝等)的话可以直接获得60点积分,合计130点积分,可以直接兑换一只飞行祥瑞或者一张月卡(激活礼包的玩家才能参与,奖品数量有限、先到先得哦)。
小结
总的来说,2025年的梦幻西游依然是一个能赚到钱的游戏,但由于各服务器存在一定差别,所以想要赚快钱的小伙伴最好的方式就是冲新区、跑新区。其实,新区赚钱思路同赛季服差距不大,基本就是培养一个月、赚钱两个月,三个月之后根据金价情况和投入决定去留。如果你平时碎片化时间较多,又想通过游戏赚钱的话,真的可以试试!