龙昭乃龙超之弟,却因哥哥闯下的祸事而在龙宫弟子之中遭受了不少冷眼,故而一直怀着找回其余清泽谱的念头。不料,却有神秘之人先一步设下陷阱,欲夺走龙宫中的清泽谱残页!龙昭循着线索一路追寻而去,却发现此事背后,竟还有着另一重阴谋
一、神器任务介绍

迷踪清泽谱整体难度适中,紧急任务多为输出效率要求,输出给力的队伍可以很轻松完成紧急任务,无需额外处理复杂机制。战斗难点主要集中在决战环节,对宝宝的生存能力要求较高,建议携带耐攻,壁垒,血攻类召唤兽战斗。开始副本前,队长可以准备5个高品质三药,节省中途离开副本拿药的时间。
二、任务流程

任务开始后,来到龙宫找到龟千岁交谈,并传送至海底寿宴场景,来到场景(26,64)坐标附近找到龙宫弟子,逐个交谈后会进入第一场战斗。

紧急任务:在战斗结束前,击败至少一名敌人。
这场战斗比较简单,全队集火同一位龙宫弟子就行,对方会在第3回合开始时逃跑,想要完成紧急任务,至少要在第2回合结束时击飞一名龙宫弟子。

接着找到龙昭对话,选项可以随意选,不影响任务流程,然后进入下一场战斗。

怪物特征:吸血鬼法系,噬天虎物理,长眉灵猴封辅。
紧急任务:3回合内击败所有敌人。
这场战斗全力输出就对了,这里推荐优先攻击后排的噬天虎,如果队伍法防比较低也可以先集火吸血鬼。怪物整体血量不高,紧急任务难度不大。

经过一大波的对话后,来到龙宫禁地和守卫交谈,之后点击右边的禁地出口传送出去。

从阿盘处拿到地图后,来到丝绸之路和各位江湖人士交谈,之后进入下一场战斗。

怪物特征:主怪LBC,犀牛精封辅,鲛人物理,雨师法系。
紧急任务:2回合内击败江湖人士。
这里只有主怪是“江湖人士”,只要2回合内击飞主怪即可。怪物整体血量不高,推荐击飞主怪后优先集火雨师,降低队伍群抬压力。

随后和龙昭对话,进入神秘阵法进行小游戏。上下左右共有四座雕像,我们让每个人去其中一个,游戏开始后龙昭会在当前说话提示,单击对应雕像即可关闭机关。这里请留意龙昭说的四相,点错了会扣除一定气血。

结束后会进入一段动画,然后找到神秘人影回到丝绸之路,在寻找龙昭的路上会触发一场战斗。

怪物特征:后排为封辅门派,吸血鬼LBC,恶犬平砍。
紧急任务:3回合内击败所有敌人。
怪物血量不高,战斗比较简单,全力输出即可轻松完成紧急任务。紧接着进入下一场战斗。

怪物特征:雷鸟人法系,红萼物理破血,炎魔神法系,净瓶封辅。主怪防御,会逃跑。
这场输出可以先集火红萼仙子,防止其不断破血清宝宝,同时封印雷鸟人和炎魔神。虽然对方输出比较多,但是怪物血量比较低,也没有紧急任务,所有小怪阵亡后主怪会逃跑,战斗难度不大。

经过一轮对话后,上交5个指定品质三药。这里如果离开了场景,需要重新从龙宫龟千岁处进入。

紧急任务:保护村民3回合,不要让村民死亡。
这里如果选择的难度是3X或以上,可以直接等3回合后,对方会全体逃跑,紧急任务轻松达成。如果选择的是1-2X难度则需要击杀,可以封印对方伤害较高的单位,然后逐个集火。

之后找到轩辕进入无名洞窟,马上进入下一场战斗,本场战斗难度不低,开战前记得检查角色状态。

怪物特征:主怪全体群攻,真陀护法物理,持国法系,蛇魅封系,狂豹HS。
紧急任务:3回合内击败杨歧。
这场对面输出比较多,建议开场辅助先把状态加起来,封系封印对方输出,首回合狂豹会无限保护主怪。如果队伍输出给力,可以第一回合先集火一只真陀护法或持国,降低队伍治疗压力,第二回合后再集火主怪,完成紧急任务。如果输出能力一般,则优先集火主怪完成紧急任务,同时观察主怪气血值提示,来合理安排输出技能。

之后迎来本场神器的最终决战,记得检查角色状态和召唤兽忠诚度,推荐使用耐攻,壁垒宝宝出战,。

主怪:单数回合对我方召唤兽使用群攻,偶数回合对人物单位使用破血。有小怪存在时受到伤害固定为1点。
操纵童子:对位傀儡未变身时会使用上古灵符,大概率选中我方召唤兽;变身后则不会行动。
无魂傀儡:首回合二、四号位置变身为我方对位玩家,并与后方童子建立生命链接。变身后会使用对应门派技能,被封印时有概率使用特技解封。

根据变身的规则,我们可以判断出对方蜃气妖的门派类型,封系可以优先封印即将变身的输出门派,辅助状态拉上,保证宝宝每回合可以顶住对方的攻势。将童子击飞以后,傀儡将变回本体,不会行动。

击飞二、四号位童子后,剩余的几个会在同一回合变身,同时与主怪生命链接。我们照例继续将他们逐个击飞即可。

当主怪血量下降至一定值时,会将前排所有蜃气妖重新变回变身状态,所有单位都会进行生命链接。我们只要全力输出,基本上一回合就可以击飞主怪,同时完成紧急任务。

战斗结束后回到龙宫,与东海龙王交谈,神器任务结束。
三、任务奖励

迷踪清泽谱任务耗时约46分钟,175级队员可获得约159万经验,18.5万梦幻币,324点神器任务积分。
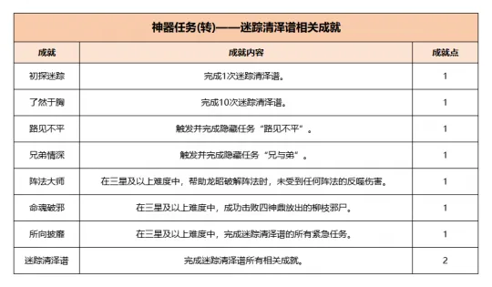
四、相关成就
