梦幻西游山河画境第三赛季“天机”已于2022年11月15日维护后登陆全服,本赛季新增限定称谓“山河画境·天机”,并推出“机关傀儡”和“神机术士”两个流派。值得注意的是,本赛季内怪物速度明显提升。

本赛季新增两个流派,“机关傀儡”可直接使用,“神机术士”需解救后才能使用。两者分别代表攻守两端,初始只能选择“机关傀儡”。

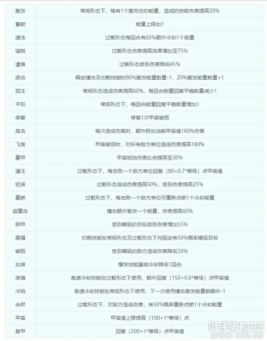
机关傀儡流派技能及状态介绍:


撞击技能造成一次物理攻击,激发一颗能量,过载状态下附加嘲讽效果。

切割技能对3个目标造成物理伤害,激发两颗能量,过载状态下对附加目标持续2回合嘲讽。

爆发技能立即进入过载形态,对两个目标造成物理伤害,每激发一颗能量额外增加伤害,具备冷却回合。

冷却技能使两颗点燃能量恢复平稳形态,下一次撞击或切割激发能量减1,可恢复(2*等级+300)甲盾值。

过载形态提供100%伤害加成,能量槽不会点燃,每回合结束自动冷却一个能量槽,全部冷却后回归常规形态。

甲盾值为流派核心,能抵挡伤害但脆弱,清空后进入破损状态,受到100%额外伤害并减少20%气血上限,持续5回合且不可恢复。

推荐技能“盾击”与“灌注”,前者为入门核心,配合法宝可获得高伤害加成,后者可修补护盾,提升容错率。

新赛季奖励保持不变,通关后可获得“大转盘”奖励,不同奖励需进入不同阶段解锁。

新赛季法宝“天宫密录”可提升山河画卷中的战斗力,通关后可在出口“打铁炉”处强化。

总体来看,天机赛季较前两个赛季更复杂但玩法丰富,隐藏BOSS和成就众多,成就总计48点,建议热衷成就的玩家投入时间体验。