当前位置:首页 网游 网游攻略 → 正文

《大话西游2》人族孩子舞蹈家养育攻略-强化技能更简单

发布时间:2025-11-30 14:24:41 来源:叶子猪 编辑:Yzz
游戏:大话西游2
速览本文详细介绍了《大话西游2》中人族孩子“舞蹈家”的养育流程,帮助玩家轻松获得高级结局并简化强化技能的步骤。通过分阶段的操作指导,玩家可以更有效地培养角色,提升游戏体验。

  都说神结局强化难?今天就教大家来养高级结局,让强化更简单!

  就从人族孩子“舞蹈家”的养育方法开始吧,下面请先看图:

《大话西游2》人族孩子舞蹈家养育攻略

0-8岁期间的操作步骤

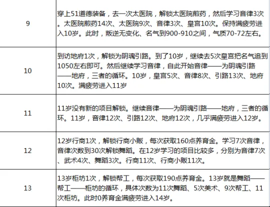
《大话西游2》人族孩子舞蹈家养育攻略

9-13岁之间的操作步骤

《大话西游2》人族孩子舞蹈家养育攻略

14到成年之间的操作步骤

  怎么样,人族孩子“舞蹈家”的养育流程都在图里了,有喜欢高级结局的老铁可以按此流程养养看哦!

通过本文的分阶段养育攻略,玩家可以更轻松地培养《大话西游2》中的人族孩子舞蹈家,顺利达成高级结局并提升强化技能效率,提升整体游戏体验。

热门推荐

《梦幻西游》2021清明节活动-环任务与小副本奖励详解

《梦幻西游》2021清明节活动-环任务与小副本奖励详解
速览 2021年《梦幻西游》清明节活动丰富多样,包含环任务、小副本、投放怪、三界驿站和挂机玩法等多个内容。活动对玩家等级和队伍人数有一定要求,奖励丰厚,适合不同玩家参与。本文详细介绍各玩法流程、注意事项及奖励,帮助玩家高效完成任务,享受节日乐趣。
2025-11-30 梦幻西游

《梦幻西游》小技巧汇总-实用操作提升游戏体验

《梦幻西游》小技巧汇总-实用操作提升游戏体验
速览 本文汇总了《梦幻西游》中的多项实用小技巧,涵盖跑商、侠士水陆、石猴授徒副本、战斗结束操作、珍珠装备、打符及快捷键使用等内容,帮助玩家提升游戏操作效率和体验。无论是新手还是老玩家,都能从中获得实用的游戏帮助。
2025-11-30 梦幻西游

《大话西游2》小号灵宝打造攻略-高性价比省钱变强技巧

《大话西游2》小号灵宝打造攻略-高性价比省钱变强技巧
速览 本文分享了《大话西游2》五位ID小号顺利升级的经验,重点介绍了适合小号的灵宝打造方法,强调了性价比高且实用的伤害性灵宝选择与符石镶嵌技巧,帮助玩家在升级过程中省钱又变强,适合小号玩家入门参考。
2025-11-30 大话西游2

《梦幻西游》东海渊输出机制解析-沉没限制难阻高爆发

《梦幻西游》东海渊输出机制解析-沉没限制难阻高爆发
速览 本文详细解析了《梦幻西游》中东海渊门派的核心输出机制,重点介绍了沉没机制的触发条件及其对输出的限制,同时讲解了提升境界和清除梦魇的关键技能。通过掌握这些内容,玩家可以有效避免沉没状态,最大化输出,发挥东海渊的强大实力。
2025-11-30 梦幻西游

《梦幻西游》第一周天罡星攻略-散人队长带百万花果山教天机星打法

《梦幻西游》第一周天罡星攻略-散人队长带百万花果山教天机星打法
速览 本文详细介绍了《梦幻西游》第一周天罡星挑战的攻略,适合散人玩家参考。文章重点讲解了69级队伍配置及各个天罡星的特点和击杀技巧,特别是难度较高的天机星,强调了抗性和辅助喝酒续罗汉的重要性。通过合理的队伍搭配和技能使用,散人玩家也能顺利通关并获得丰厚奖励。
2025-11-30 梦幻西游

《大话西游2》魔族任务打造详解-通杀副本配装思路解析

《大话西游2》魔族任务打造详解-通杀副本配装思路解析
速览 本文详细介绍了《大话西游2》中魔族角色的任务打造方法,涵盖属性目标、底子号选择、装备搭配、抗性突破及套装和法门选择,帮助玩家打造能通杀所有副本甚至14星的强力魔族角色。文章结合实测数据和图片展示,解析了抗混、抗忘、抗冰等关键抗性,法术强震慑与忽视震慑的配置,以及五行克属性的合理分配,提供了从基础天赋到高端装备的全面指导。
2025-11-30 大话西游2

《梦幻西游》永动机与神兽对比-性价比与效率解析

《梦幻西游》永动机与神兽对比-性价比与效率解析
速览 本文详细分析了《梦幻西游》中永动机召唤兽与超级神兽的优劣势,重点介绍了永动机的续航能力、必中物理法术优势及价格优势,同时对比了神兽的永生特性和周转性,帮助玩家根据自身需求选择合适的召唤兽。
2025-11-30 梦幻西游

《梦幻西游》百变幻卡成就攻略-轻松获取幻卡成就技巧

《梦幻西游》百变幻卡成就攻略-轻松获取幻卡成就技巧
速览 本文详细介绍了《梦幻西游》百变幻卡成就的获取方法,重点讲解了成就刷取的准备工作、赠送幻卡的具体操作以及节假日刷成就的优势,帮助玩家高效完成幻卡成就任务。文中还提供了部分难找场景的幻卡成就攻略,适合各阶段玩家参考。
2025-11-30 梦幻西游

《梦幻西游》藏宝阁抽签机制详解-游戏中轻松逛街捡漏攻略

《梦幻西游》藏宝阁抽签机制详解-游戏中轻松逛街捡漏攻略
速览 梦幻西游在5月18日维护后,藏宝阁新增了抽签机制,极大提升了玩家购买低价物品的公平性。新版机制延长保护期至30分钟,取消跨服保护,并增加15分钟抽签期,玩家有45分钟时间发现并参与购买,避免了爬虫高科技瞬秒现象。抽签机制允许玩家全额支付获得随机码,抽签结束后中签者成功购买,未中签者全额退款,保障了公平竞争。本文详细介绍了抽签流程、中签与退款规则,以及如何通过好友群组协作提高中签率,帮助玩家在游戏中轻松逛街捡漏,享受更高收益。
2025-11-30 梦幻西游

《梦幻西游》五开赚钱攻略-低端五开月入不输上班族

《梦幻西游》五开赚钱攻略-低端五开月入不输上班族
速览 本文分享了《梦幻西游》中合格五开玩家的赚钱攻略,重点强调效率和挂机的重要性。通过合理选择副本和日常玩法,即使是低端五开号也能实现月收入超过上班族。文章详细介绍了推荐的副本任务搭配、额外玩法及每日具体流程,帮助玩家提升收益。
2025-11-30 梦幻西游

关于我们|联系我们|法律声明|广告服务|厂商投稿

Copyright 2020-2026 www.dvg.cn 【DVG游戏网】 版权所有 蜀ICP备20010799号-1