一、比斗锦囊慧眼+天罚大概率克制无极召唤兽

比斗锦囊天罚技能描述

比斗锦囊慧眼技能描述

无极的技能描述
许多玩家在比斗中眼睁睁看着对方隐身无极召唤兽熬过前三回合,第四回合顺利出手击杀自己。实际上,慧眼与天罚技能组合能大概率克制无极召唤兽。无极触发条件为消耗50%气血上限且前三回合不能使用。无极通常隐身进入战场等待第四回合出击。比斗锦囊慧眼有概率减少指定单位隐身回合数1-2回合,从而在前三回合破除隐身并击杀无极召唤兽。若反隐失败,天罚技能在每回合末对全场血量最高单位造成60%气血伤害,有机会命中隐身无极,使其无法顺利发动技能。
二、全敏精卫可压制大部分敏功和敏秒召唤兽
敏捷在比斗中极为重要,先手出击往往决定胜负。由于资源和召唤兽属性限制,玩家难以保证己方召唤兽先手,此时精卫成为关键。

精卫专属技能泥石巨人技能描述

强化减速觉醒技能描述

比斗锦囊加速技能描述
200级满级精卫在强化减速觉醒和比斗锦囊加速加持下,敏捷可达3172,若配合高级倍道兼行可轻松达到3200敏,并能降低指定目标最高30%的当前速度。大部分敏功和敏秒召唤兽敏捷低于3200,能被有效减速。例如2500敏召唤兽降速30%后敏捷降至1750,极大削弱其先手优势,等待己方召唤兽反击。
三、练功区召唤兽感会技能罗衣从风
中低端比斗中,借力打力内丹逐渐流行,血功召唤兽在借力打力和万佛朝宗内丹加持下成为强力收割机。

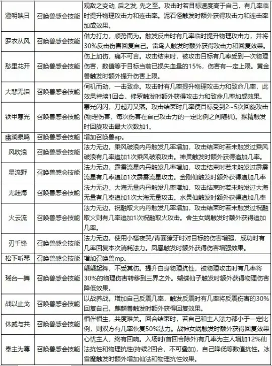
罗衣从风触发反击时有概率临时提升物理攻击力,并将30%反击伤害回复自身,雷鸟人有额外加成效果。

战以止戈增加自身反震几率,触发反震时有概率将30%反震伤害回复自身,麒麟兽享有额外加成。此两技能显著提升血功召唤兽的攻击力与生存能力,是比斗中的神技。

以上三大技巧为广大业余玩家提供了实用的比斗策略,助力在竞技场上与专业玩家一较高下。