当前位置:首页 网游 网游攻略 → 正文

《大话西游2》人族孩子舞蹈家养育攻略-强化技能更简单

发布时间:2025-11-30 14:33:23 来源:叶子猪 编辑:Yzz
游戏:大话西游2
速览本文详细介绍了《大话西游2》中人族孩子“舞蹈家”的养育流程,帮助玩家轻松培养高级结局,简化强化技能操作。通过分阶段的具体步骤指导,玩家可以更有效地提升角色实力。

  都说神结局强化难?今天就教大家来养高级结局,让强化更简单!

  就从人族孩子“舞蹈家”的养育方法开始吧,下面请先看图:

《大话西游2》人族孩子舞蹈家养育攻略

0-8岁期间的操作步骤

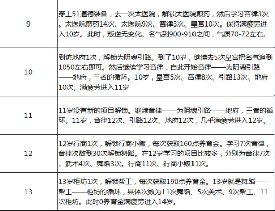
《大话西游2》人族孩子舞蹈家养育攻略

9-13岁之间的操作步骤

《大话西游2》人族孩子舞蹈家养育攻略

14到成年之间的操作步骤

  怎么样,人族孩子“舞蹈家”的养育流程都在图里了,有喜欢高级结局的老铁可以按此流程养养看哦!

通过本文的分阶段养育步骤,玩家能够系统地培养出高级结局的舞蹈家角色,强化技能变得更加简单高效,助力游戏进程。

热门推荐

《大话西游2》魔族任务打造详解-通杀副本配装思路解析

《大话西游2》魔族任务打造详解-通杀副本配装思路解析
速览 本文详细讲解了《大话西游2》中魔族角色的任务打造方法,涵盖属性目标、底子号选择、装备搭配、突破抗性上限及套装与法门选择,帮助玩家轻松应对各类副本,尤其是14星难度。通过合理配置抗性、法术强度和五行克制,结合合适的天赋和装备,打造出既能攻又能守的高效魔族角色。
2025-11-30 大话西游2

《大话西游2》十分钟轻松获取八级护身符-快速攒功绩攻略

《大话西游2》十分钟轻松获取八级护身符-快速攒功绩攻略
速览 本文详细介绍了《大话西游2》中如何通过支线任务快速积累功绩,十分钟内轻松获得30点功绩,助力玩家快速佩戴八级护身符。文中解析了功绩的组成、任务领取方法及注意事项,并对女神花与盼轮回两条任务线进行了对比,推荐选择更简便的盼轮回任务线,帮助玩家高效完成任务。
2025-11-30 大话西游2

《梦幻西游》夜叉职业队宝宝配置技巧-高效召唤变异龙龟攻略

《梦幻西游》夜叉职业队宝宝配置技巧-高效召唤变异龙龟攻略
速览 本文详细介绍了《梦幻西游》夜叉职业队伍在挑战夜叉任务时,如何通过合理配置召唤兽宝宝属性和技能来提高召唤变异龙龟的效率,从而获得更多奖励。重点讲解了夜叉任务中龙龟召唤机制、召唤兽速度资质的重要性及实用的技能搭配方案,帮助玩家打造高效的职业五开队伍。
2025-11-30 梦幻西游

《大话西游2》八级护身符速成攻略-十分钟轻松获取30点功绩

《大话西游2》八级护身符速成攻略-十分钟轻松获取30点功绩
速览 本文详细介绍了《大话西游2》中如何通过支线任务快速积攒功绩,十分钟内轻松获得30点功绩,助力玩家快速佩戴8级护身符。内容涵盖功绩介绍、任务领取及完成技巧,特别针对常见问题进行了解答和流程对比,帮助玩家高效完成任务。
2025-11-30 大话西游2

《梦幻西游》刷师门发家-多开渡劫号日赚百万攻略

《梦幻西游》刷师门发家-多开渡劫号日赚百万攻略
速览 本文介绍了《梦幻西游》中通过多开155级渡劫号刷师门任务实现稳定收益的玩法。师门任务作为玩家每日必做内容,奖励与等级挂钩,155级渡劫号因成本适中且收益较高,成为刷师门的理想选择。玩家采用三号一组分工合作,平均每个号十分钟完成任务,效率较高。统计数据显示,5天内多个号累计收益约200万金币,单号日均收益约35万,扣除点卡费用后仍有150万的纯收益。虽然6开渡劫号刷师门收益可观,但效率仍有提升空间,建议一次开启4个号以提高效率。该方法适合长期稳定刷师门,争取获得全年完成师门成就。
2025-11-30 梦幻西游

《梦幻西游》109级五庄观细节搭配-PK天罡地煞6星无压力

《梦幻西游》109级五庄观细节搭配-PK天罡地煞6星无压力
速览 本文详细介绍了《梦幻西游》109级五庄观角色的装备、灵饰和召唤兽搭配,展现了号主在装备选择和属性加点上的细致用心。通过合理的龙龟套装搭配和灵饰选择,角色在PK天罡地煞6星难度中表现出色,生存能力和输出均衡。召唤兽方面,号主配备了多种实用技能和特性,兼顾PK和任务需求,整体实力强劲,适合人少服务器成为霸主。
2025-11-30 梦幻西游

《梦幻西游》175化生寺极限属性搭配-花最少的钱实现高性能

《梦幻西游》175化生寺极限属性搭配-花最少的钱实现高性能
速览 本文介绍了一位175级化生寺玩家如何以最低成本打造出极限属性的装备和宠物配置。化生寺作为当前最强辅助门派之一,在武神坛及高难度任务中表现出色。该玩家通过合理搭配装备和灵饰,达到气血15724、防御2896、速度1255的优秀属性,且花费远低于服战号。文章详细展示了装备细节、灵饰选择及宠物技能配置,体现了高性价比的极致玩法。
2025-11-30 梦幻西游

《梦幻西游》五庄观封印命中率解析-封系门派特点详解

《梦幻西游》五庄观封印命中率解析-封系门派特点详解
速览 本文详细分析了《梦幻西游》中五庄观作为三大封系门派之一的封印命中率问题。通过玩家实际配置的装备、修炼技能、法宝和灵饰属性,探讨了为何五庄观封印命中率较低的原因,并总结了封系门派的特点和封印命中率的上限差异,帮助玩家更好理解封系角色的打造与战斗表现。
2025-11-30 梦幻西游

《梦幻西游》地宫入门基础-平民也能挑战的难度模式

《梦幻西游》地宫入门基础-平民也能挑战的难度模式
速览 本文详细介绍了《梦幻西游》地宫玩法的基础知识和挑战策略,适合平民玩家组队参与。地宫每日开放时间为12:00-24:00,前80层难度适中,适合五开玩家。文中介绍了推荐队伍阵容、怪物阵型及击杀策略,并说明了地宫奖励机制和成就系统,帮助玩家合理规划挑战层数和获取奖励。文末还提醒玩家关注隐藏成就及火把使用技巧,提升通关效率。
2025-11-30 梦幻西游

《大话西游2》三尸虫破金钟罩-狂暴回血鬼属性详解

《大话西游2》三尸虫破金钟罩-狂暴回血鬼属性详解
速览 本文介绍了一位玩家打造的《大话西游2》回血鬼,拥有近百的狂暴程度和强大破罩能力,详细展示了其属性和装备,解析了其在任务和PK中的表现,帮助玩家了解高效回血鬼的打造思路。
2025-11-30 大话西游2

关于我们|联系我们|法律声明|广告服务|厂商投稿

Copyright 2020-2026 www.dvg.cn 【DVG游戏网】 版权所有 蜀ICP备20010799号-1